
ਉਤਪਾਦ ਦਾ ਵੇਰਵਾ
| ਲੇਬਲ ਸਪੀਡ: | 20-200pcs / ਮਿੰਟ (ਬੋਤਲ ਦੀ ਲੇਬਲ ਅਤੇ ਮੋਟਾਈ ਦੀ ਲੰਬਾਈ 'ਤੇ ਨਿਰਭਰ ਕਰਦਿਆਂ) | ਸੰਘਣੇ ਲੇਬਲ ਦਾ ਉਦੇਸ਼: | 20-200 ਮਿਲੀਮੀਟਰ |
|---|---|---|---|
| ਉਦੇਸ਼ ਦੀ ਉਚਾਈ: | 30-200 ਮਿਲੀਮੀਟਰ | ਲੇਬਲ ਦੀ ਉਚਾਈ: | 15-110 ਮਿਲੀਮੀਟਰ |
| ਲੇਬਲ ਦੀ ਲੰਬਾਈ: | 25-300 ਮਿਲੀਮੀਟਰ | ਵਿਆਸ ਦੇ ਅੰਦਰ ਲੇਬਲ ਰੋਲਰ: | 76mm |
| ਲੇਬਲ ਰੋਲਰ ਬਾਹਰ ਵਿਆਸ: | 300mm | ਬਿਜਲੀ ਦੀ ਸਪਲਾਈ: | 220V 50 / 60HZ 0.75KW ਸਿੰਗਲ-ਪੜਾਅ |
| ਮਸ਼ੀਨ ਦਾ ਭਾਰ: | 150 ਕਿਲੋਗ੍ਰਾਮ | ਮਸ਼ੀਨ ਦਾ ਆਕਾਰ: | 1600 (ਐਲ) * 550 (ਡਬਲਯੂ) * 1600 (ਐਚ) ਮਿਲੀਮੀਟਰ |
| ਮੁੱਖ ਸ਼ਬਦ: | ਫਲੈਟ ਸਰਫੇਸ ਲੇਬਲ ਐਪਲੀਕੇਟਰ | ਮਾਡਲ 1: | HAP200 |
| ਮਾਡਲ 2: | HAP300 |
ਆਟੋਮੈਟਿਕ ਫਲੈਟ ਸਰਫੇਸ ਲੇਬਲ ਐਪਲੀਕੇਟਰ ਮਸ਼ੀਨ, SUS304 ਸਟੀਲ ਆਰਥਿਕਤਾ ਆਟੋਮੈਟਿਕ ਟਾਪ ਅਤੇ ਸਾਈਡ ਲੇਬਲਿੰਗ ਮਸ਼ੀਨ
ਐਪਲੀਕੇਸ਼ਨ:
ਆਟੋਮੈਟਿਕ ਫਲੈਟ ਸਰਫੇਸ ਲੇਬਲ ਐਪਲੀਕੇਟਰ ਮਸ਼ੀਨ, SUS304 ਸਟੀਲ ਆਰਥਿਕਤਾ ਆਟੋਮੈਟਿਕ ਟਾਪ ਅਤੇ ਸਾਈਡ ਲੇਬਲਿੰਗ ਮਸ਼ੀਨ ਹਰ ਕਿਸਮ ਦੀਆਂ ਫਲੈਟ ਆਬਜੈਕਟ ਜਿਵੇਂ ਕਿ ਭੋਜਨ, ਰਸਾਇਣਕ, ਫਾਰਮਾਸਿicalਟੀਕਲ, ਕਾਸਮੈਟਿਕ, ਸਟੇਸ਼ਨਰੀ, ਸੀਡੀ ਡਿਸਕ, ਡੱਬਾ, ਬਾਕਸ ਅਤੇ ਵੱਖ ਵੱਖ ਤੇਲ ਦੀਆਂ ਗਿੱਲੀਆਂ ਆਦਿ ਲਈ ਲਾਗੂ ਹੈ. ਫਲੈਟ ਸਾਈਡ ਲੇਬਲਿੰਗ ਲਈ ਆਟੋਮੈਟਿਕ ਟਾਪ ਅਤੇ ਸਾਈਡ ਲੇਬਲਿੰਗ ਮਸ਼ੀਨ. ਆਰਥਿਕਤਾ ਆਟੋਮੈਟਿਕ ਟਾਪ ਅਤੇ ਸਾਈਡ ਲੇਬਲਿੰਗ ਮਸ਼ੀਨ ਇਸ ਲਈ isੁਕਵੀਂ ਹੈ:

ਫੀਚਰ:
- ਮੁੱਖ ਸਰੀਰ SUS304 ਸਟੇਨਲੈਸ ਸਟੀਲ ਅਤੇ ਉੱਚ ਗਰੇਡ ਅਲਮੀਨੀਅਮ ਦੇ ਮਿਸ਼ਰਤ ਦੁਆਰਾ ਬਣਾਇਆ ਗਿਆ ਹੈ.
- ਲੇਬਲਿੰਗ ਹੈਡ ਐਡਵਾਂਸ ਸਟੈਪ ਮੋਟਰ ਦੁਆਰਾ ਚਲਾਇਆ ਜਾਂਦਾ ਹੈ ਜੋ ਜਪਾਨ ਤੋਂ ਆਯਾਤ ਕੀਤਾ ਜਾਂਦਾ ਹੈ.
- ਸਾਰੇ ਜਾਦੂ ਦੀ ਅੱਖ ਜਾਪਾਨ ਵਿੱਚ ਬਣੇ ਐਡਵਾਂਸਡ ਫੋਟੋ ਡਿਟੈਕਟਰ ਹੈ.
- ਪੀ ਐਲ ਸੀ ਕੰਟਰੋਲ ਪ੍ਰਣਾਲੀ ਮਨੁੱਖੀ ਇੰਟਰਫੇਸ ਨਾਲ ਲੈਸ ਹੈ, ਮੈਮੋਰੀ ਯੂਨਿਟ ਦੇ 60 ਸਮੂਹਾਂ ਸਮੇਤ.
- ਲੇਬਲਿੰਗ ਸਥਿਤੀ ਅਤੇ ਕੱਦ ਵਿਵਸਥਤ ਹੈ.
- ਆਵਾਜਾਈ ਦੀ ਉਚਾਈ ਨੂੰ ਉਤਪਾਦਨ ਲਾਈਨ ਦੀ ਉਚਾਈ ਦੁਆਰਾ ਵਿਵਸਥਿਤ ਕੀਤਾ ਜਾ ਸਕਦਾ ਹੈ.
- ਕਨਵੇਅਰ ਅਤੇ ਉਤਪਾਦਨ ਲਾਈਨ ਨਾਲ ਜੁੜਨ ਦੇ ਯੋਗ ਬਣੋ
- ਚੋਣ ਲਈ ਪਾਰਦਰਸ਼ੀ ਲੇਬਲ ਮਾਨੀਟਰ.
ਦਿੱਖ ਚਿੱਤਰ:

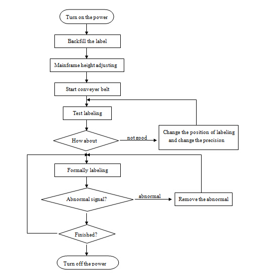
ਓਪਰੇਟਿੰਗ ਫਲੋ ਚਾਰਟ:

ਸਰਕਟ ਚਿੱਤਰ:

ਪੈਕਜਿੰਗ ਅਤੇ ਸਿਪਿੰਗ:
1. ਪੋਰਟ:ਸ਼ੰਘਾਈ
2. ਪੈਕੇਜਿੰਗ ਵੇਰਵੇ:ਲੱਕੜ ਦੇ ਕੇਸ ਨਿਰਯਾਤ ਪੈਕਿੰਗ
3. ਸਪੁਰਦਗੀ ਵੇਰਵਾ:ਆਮ ਤੌਰ 'ਤੇ ਭੁਗਤਾਨ ਦੀ ਪ੍ਰਾਪਤੀ ਦੇ 12-15 ਦਿਨ ਬਾਅਦ
ਅਕਸਰ ਪੁੱਛੇ ਜਾਂਦੇ ਪ੍ਰਸ਼ਨ:
1). ਲੇਬਲ ਸ਼ੋਅ ਸਿੱਧਾ ਚੱਲੋ
ਕਾਰਨ: ਲੇਬਲਿੰਗ ਆਉਟਪੁੱਟ ਦੀ ਗਤੀ ਬਹੁਤ ਜ਼ਿਆਦਾ ਹੈ, ਜਾਂ ਅਸੈਂਬਲੀ ਲਾਈਨ ਦੀ ਗਤੀ ਘੱਟ ਹੈ
ਹੱਲ: ਲੇਬਲ ਆਉਟਪੁੱਟ ਕਰਨ ਦੀ ਗਤੀ ਨੂੰ ਹੌਲੀ ਕਰੋ ਜਾਂ ਅਸੈਂਬਲੀ ਲਾਈਨ (ਬੋਤਲ ਦੇ ਚੱਲਣ ਦੀ ਗਤੀ) ਨੂੰ ਤੇਜ਼ ਕਰੋ.
2) belਲੇਬਲ ਸ਼ੋਅ ਲਿਟਰੀ ਗੋਫਰ
ਕਾਰਨ:
Low ਹਲ ਬੋਰਡ ਸਹੀ ਨਹੀਂ ਹੈ;
- ਬੋਰਡ ਦੇ ਕਿਨਾਰੇ ਤੋਂ ਛਿਲਕਾ ਬੋਤਲ ਦੇ coverੱਕਣ ਦੇ ਬਰਾਬਰ ਨਹੀਂ ਹੁੰਦਾ;
③ ਲੇਬਲ ਬਹੁਤ ਹਲਕਾ ਦਬਾਇਆ ਗਿਆ ਹੈ
ਹੱਲ:
ਇਕ ਹਲ ਬੋਰਡ ਲਗਾਓ,
- ਛਿਲਕਾ ਨੂੰ ਬੋਰਡ ਦੇ ਕਿਨਾਰੇ ਤੋਂ ਬਾਹਰ ਕੱ makeਣ ਲਈ ਅਡਜੱਸਟ ਕਰਨਾ ਬੋਤਲ ਦੇ coverੱਕਣ ਦੇ ਸਮਾਨ ਹੈ.
ਲੇਬਲ ਬੈਲਟ ਨੂੰ ਸਹੀ ਤਰ੍ਹਾਂ ਪ੍ਰਭਾਵਤ ਕਰੋ.
ਟੈਗ: ਫਲੈਟ ਲੇਬਲ ਐਪਲੀਕੇਟਰ, ਬਾਕਸ ਲੇਬਲਿੰਗ ਮਸ਼ੀਨ









